Instance Verification Kit (IVK)
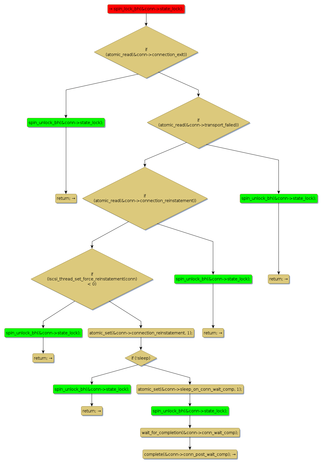
spin lock @ [25311+32+/linux-3.19-rc1/drivers/target/iscsi/iscsi_target_erl0.c]
Instance Signature: state_lock
|
The Matching Pair Graph:
|
|
Function Name
|
Control Flow Graph (CFG)
|
Events Flow Graph (EFG)
|
Source Correspondence
|
|
iscsit_cause_connection_reinstatement
|
|
|
[25234+37+/linux-3.19-rc1/drivers/target/iscsi/iscsi_target_erl0.c]
|